Oh My Codex (OMX) 命令与工作流速查表 基于 OMX v0.8.2 官方文档整理,涵盖所有命令、技能关键词、工作流及使用案例。 1. 安装与初始化 # 全局安装 npm install -g oh-my-codex # 运行设置向导(安装 skills、prompts、MCP 服务器、AGENTS.md) omx setup # 检…
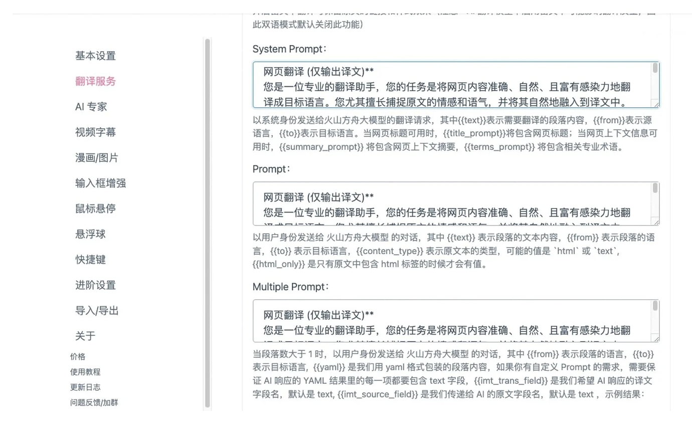
2026 版 参考来源:OpenAI 官方文档、GitHub 仓库、CLI 命令参考、配置参考 等,加上自己使用中的一些总结 首要任务——安装与登录 先说前提:Node.js >= 22 是硬性要求,版本低了装不上。账号方面需要 ChatGPT Plus/Pro/Team/Business/Edu 订阅,免费账号用不了。注册机弄的当我没说。 …

Claude Code 速查表

2026 版 键盘快捷键 基础操作 按键作用Enter发送消息 / 提交Esc中断 / 停止生成Esc Esc打开重放菜单(回退对话或代码)Ctrl+C取消当前操作(强制停止)Ctrl+D退出 Claude CodeShift+Tab循环切换模式:普通 → 自动接受 → 计划 导航 按键作用Ctrl+R搜索命令历史Ctrl+T切换任务列表Ctrl+…

Vibe Coding名词和术语

AI 基础概念 人工智能(AI) 人工智能(Artificial Intelligence)是让计算机模拟人类智能的技术。简单来说,就是让机器能像人一样思考、学习和解决问题。 在 Vibe Coding 中,AI 就是你的编程助手。你只管告诉它要做什么,它就会嘎嘎帮你做方案、写代码、修 Bug。就像你有一个 24 小时在线的程序员朋友,随时可以帮你…
gsd-buildget-shit-done
Oh-My-ClaudeCode

GET SHIT DONE 搞定它! 一款轻量又强大的元提示、上下文工程和规范驱动开发系统,专为 Claude Code、OpenCode、Gemini CLI 和 Codex 打造。 专治 Claude 的“上下文腐化”问题——就是那种随着对话越堆越长,回答质量直线下滑的糟心事儿。 npx get-shit-done-cc@…
Oh-My-ClaudeCode (OMC) 是一个让 Claude Code 从"单兵作战"进化为"军团指挥官"的多智能体编排系统——你只需说出想法,它会自动调度 32 个专业 Agent 并行工作,直到任务彻底完成。

Everything Claude Code 终极指南

在《Claude Code 快速上手指南》里,我已经把基础配置都讲透了:技能和命令、钩子、子代理、MCP、插件,还有那些构成高效 Claude Code 工作流核心的配置模式。那篇是安装指南,也是基础架构。 Claude Code 终极速成指南 这是我深度使用十个月后,最终打磨出来的完整配置方案:包括各种技能、钩子、子代理、MCPs、插件,以及那些…

Everything Claude Code 快速指南
UI UX Pro Max Skill
Claude Code Templates
这是我每天用了十个月后,最终打磨出来的全套配置:skills、hooks、subagents、MCPs、plugins,还有那些真正好使的干货。 Skills and Commands 技能与指令 技能就像一套规则,限定在特定的范围和流程里用。当你需要执行某个特定工作流时,它们就是提示词的快捷方式。 用 Opus 4.5 猛敲了一通代码之后,是不是…
UI UX Pro Max 是一个 AI 驱动的设计智能技能,可跨多个平台和框架生成专业的 UI/UX 系统。它通过先进的推理引擎提供全面的设计建议。
Claude Code Templates 是一个全面的 CLI 工具,用于配置和监控 Anthropic 的 Claude Code。项目提供 100+ 即用型配置,包括 AI Agents、自定义命令、设置、钩子、外部集成(MCPs)和项目模板,帮助开发者优化工作流程。